工业和信息化部19日发布《新能源汽车生产企业及产品准入管理规定》(以下简称《规定》),大幅降低了行业准入门槛。业内认为,此举有助规范和释放新能源市场活力,推动新能源汽车销量进入高增长新阶段。
(2017年1月6日,工业和信息化部令第39号公布,根据2020年7月24日工业和信息化部令第54号公布的《工业和信息化部关于修改〈新能源汽车生产企业及产品准入管理规定〉的决定》修订。)
第一条 为了落实发展新能源汽车的国家战略,规范新能源汽车生产活动,保障公民生命财产安全和公共安全,促进新能源汽车产业持续健康发展,根据《中华人民共和国行政许可法》《中华人民共和国道路交通安全法》《国务院对确需保留的行政审批项目设定行政许可的决定》等法律法规,制定本规定。
第二条 在中华人民共和国境内生产新能源汽车的企业(以下简称新能源汽车生产企业),及其生产在境内使用的新能源汽车产品的活动,适用本规定。
第三条 本规定所称汽车,是指《汽车和挂车类型的术语和定义》国家标准(GB/T3730.1-2001)第2.1款所规定的汽车整车(完整车辆)及底盘(非完整车辆),不包括整车整备质量超过400千克的三轮车辆。
本规定所称新能源汽车,是指采用新型动力系统,完全或者主要依靠新型能源驱动的汽车,包括插电式混合动力(含增程式)汽车、纯电动汽车和燃料电池汽车等。
第四条 工业和信息化部负责实施全国新能源汽车生产企业及产品的准入和监督管理。
省、自治区、直辖市工业和信息化主管部门负责本行政区域内新能源汽车生产企业及产品的日常监督管理,并配合工业和信息化部实施准入管理相关工作。
第五条 申请新能源汽车生产企业准入的,应当符合以下条件:
(一)符合国家有关法律、行政法规、规章和汽车产业发展政策及宏观调控政策的要求。
(二)申请人是已取得道路机动车辆生产企业准入的汽车生产企业,或者是已按照国家有关投资管理规定完成投资项目手续的新建汽车生产企业。
汽车生产企业跨产品类别生产新能源汽车的,也应当按照国家有关投资管理规定完成投资项目手续。
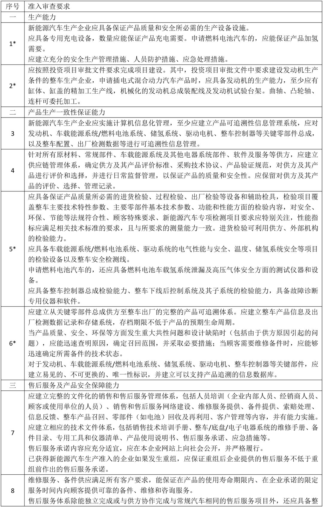
(三)具备生产新能源汽车产品所必需的生产能力、产品生产一致性保证能力、售后服务及产品安全保障能力,符合《新能源汽车生产企业准入审查要求》(见附件1,以下简称《准入审查要求》)。
具备工业和信息化部规定条件的大型汽车企业集团,在企业集团统一规划、统一管理、承担相应监管责任的前提下,其下属企业(包括下属子公司及分公司)的准入条件予以简化,适用《企业集团下属企业的准入审查要求》(见附件2)。
(四)符合相同类别的常规汽车生产企业准入管理规则。
第六条 汽车生产企业在已列入《道路机动车辆生产企业及产品公告》(以下简称《公告》)的新能源汽车整车或者底盘基础上改装生产新能源汽车产品,改装未影响到底盘、车载能源系统、驱动系统和控制系统的,不需要申请新能源汽车生产企业准入。
第七条 申请准入的新能源汽车产品,应当符合以下条件:
(二)符合《新能源汽车产品专项检验项目及依据标准》(见附件3),以及相同类别的常规汽车产品相关标准。
(三)经国家认定的检测机构(以下简称检测机构)检测合格。
工业和信息化部根据新能源汽车产业发展的实际情况和相关标准制修订情况,及时调整《新能源汽车产品专项检验项目及依据标准》的有关内容,并在施行前向社会公布。
第八条 申请新能源汽车生产企业准入的,应当向工业和信息化部提交以下材料:
(二)《新能源汽车生产企业准入申请书》(见附件4)及相关证明材料。
(三)新建新能源汽车生产企业的企业法人营业执照复印件,以及根据国家有关投资管理规定办理投资项目手续的文件。中外合资企业还应当提交中外股东持股比例证明。
第九条 申请新能源汽车产品准入的,应当向工业和信息化部提交以下材料:
第十条 工业和信息化部收到准入申请后,对于申请材料不齐全或者不符合法定形式的,应当当场或者在5日内一次性告知申请人需要补正的全部内容。申请材料齐全、符合法定形式的,应当予以受理,并自受理之日起20个工作日内作出批准或者不予批准的决定。20个工作日内不能作出决定的,经工业和信息化部负责人批准,可以延长10个工作日,并应当将延长期限的理由告知申请人。
第十一条 工业和信息化部委托第三方技术服务机构,组织专家对新能源汽车生产企业、新能源汽车产品准入申请进行技术审查,审查方式包括现场审查、资料审查。
工业和信息化部建立新能源汽车领域专家库,从中选取专家组成审查组。
第三方技术服务机构技术审查所需时间不计算在本规定第十条规定的期限内。
第十二条 申请新能源汽车生产企业准入的,如已按照相同类别的常规汽车生产企业准入管理规则通过了审查的,免予审查《准入审查要求》中的相关要求。
第十三条 检测机构应当严格按照工业和信息化部有关规定开展新能源汽车产品检测工作,不得擅自变更检测要求。
第十四条 通过审查的新能源汽车生产企业及产品,由工业和信息化部通过《公告》发布。
不符合本规定所规定的条件、标准的新能源汽车生产企业及产品,工业和信息化部不予列入《公告》。
新能源汽车生产企业应当按照《公告》载明的许可要求生产新能源汽车产品。
第十五条 新能源汽车生产企业应当加强管理、规范使用新能源汽车产品出厂合格证,确保出厂合格证及其信息与实际产品唯一对应、保持一致。
第十六条 新能源汽车生产企业应当建立新能源汽车产品售后服务承诺制度。售后服务承诺应当包括新能源汽车产品质量保证承诺、售后服务项目及内容、备件提供及质量保证期限、售后服务过程中发现问题的反馈、零部件(如电池)回收,出现产品质量、安全、环保等严重问题时的应对措施以及索赔处理等内容,并在本企业网站上向社会发布。
第十七条 新能源汽车生产企业应当建立新能源汽车产品运行安全状态监测平台,按照与新能源汽车产品用户的协议,对已销售的全部新能源汽车产品的运行安全状态进行监测。企业监测平台应当与地方和国家的新能源汽车推广应用监测平台对接。
新能源汽车生产企业及其工作人员应当妥善保管新能源汽车产品运行安全状态信息,不得泄露、篡改、毁损、出售或者非法向他人提供,不得监测与产品运行安全状态无关的信息。
第十八条 新能源汽车生产企业应当在产品全生命周期内,为每一辆新能源汽车产品建立档案,跟踪记录汽车使用、维护、维修情况,实施新能源汽车动力电池溯源信息管理,跟踪记录动力电池回收利用情况。
新能源汽车生产企业应当对新能源汽车产品的技术状况、故障及主要问题等运行情况进行分析、总结,编写年度报告(见附件6)。年度报告应当在新能源汽车产品全生命周期内存档备查。
第十九条 新能源汽车生产企业申请准入的新能源汽车产品类别或者动力系统(包括插电式混合动力、纯电动、燃料电池等)与已列入《公告》的新能源汽车产品不同的,或者增加、变更生产地址的,应当向工业和信息化部提交本规定第八条所列的材料,原则上应当进行现场审查。
取得插电式混合动力汽车或者燃料电池汽车产品准入的新能源汽车生产企业,申请相同类别的纯电动汽车产品准入的,只进行资料审查。
第二十条 新能源汽车生产企业应当持续满足《准入审查要求》和生产一致性等相关规定,确保新能源汽车产品安全保障体系正常运行。
第二十一条 新能源汽车生产企业发现新能源汽车产品存在安全、环保、节能等严重问题的,应当立即停止相关产品的生产、销售,采取措施进行整改,并及时向工业和信息化部和相关省、自治区、直辖市工业和信息化主管部门报告。
第二十二条 工业和信息化部应当对新能源汽车生产企业的《准入审查要求》保持情况、生产一致性情况和监测平台运行情况等进行监督检查,检查方式包括资料审查、实地核查、市场抽样和性能检测等。
省、自治区、直辖市工业和信息化主管部门应当对本行政区域内新能源汽车生产企业的生产情况、监测平台运行情况进行监督检查。发现新能源汽车生产企业有《准入审查要求》所列要求发生重大变化、生产管理存在重大安全隐患、产品不符合安全技术标准,以及违法行为等的,应当及时向工业和信息化部报告。
第二十三条 对于停止生产新能源汽车产品24个月及以上的新能源汽车生产企业,工业和信息化部予以特别公示。
经特别公示的新能源汽车生产企业在恢复生产之前,工业和信息化部应当对其保持《准入审查要求》的情况进行核查。
第二十四条 工业和信息化部建立新能源汽车生产企业信用数据库,将企业违反生产一致性要求、申请材料弄虚作假、行政处罚等情况列入信用数据库。
第二十五条 新能源汽车生产企业不能保持《准入审查要求》,存在公共安全、人身健康、生命财产安全隐患的,工业和信息化部应当责令其停止生产、销售活动,并责令立即改正。
第二十六条 新能源汽车生产企业破产或者自愿终止生产新能源汽车产品的,工业和信息化部应当撤销、注销其相应的新能源汽车生产企业、产品准入。
第二十七条 隐瞒有关情况或者提供虚假材料申请新能源汽车生产企业、新能源汽车产品准入的,工业和信息化部不予受理或者不予准入,并给予警告,申请人在一年内不得再次申请准入。
以欺骗、贿赂等不正当手段取得新能源汽车生产企业、新能源汽车产品准入的,工业和信息化部应当撤销其新能源汽车生产企业、产品准入,申请人在三年内不得再次申请准入。
第二十八条 新能源汽车生产企业擅自生产、销售未列入工业和信息化部《公告》的新能源汽车车型的,工业和信息化部应当依据《中华人民共和国道路交通安全法》有关规定予以处罚。
第二十九条 本规定自2017年7月1日起施行。2009年6月17日工业和信息化部公布的《新能源汽车生产企业及产品准入管理规则》(工产业〔2009〕第44号)同时废止。本规定施行前公布的有关规定与本规定不一致的,以本规定为准。
1.新能源汽车生产企业准入审查要求
2.企业集团下属企业的准入审查要求
3.新能源汽车产品专项检验项目及依据标准
4.新能源汽车生产企业准入申请书
5.新能源汽车产品主要技术参数表
6.新能源汽车年度报告

注:1.申请新能源汽车生产企业准入的企业,如已按照相同类别的常规汽车生产企业准入管理规则通过审查,则对相关要求免予审查。
2.表中准入审查要求分为否决项和一般项两类,共9个条款,标注“*”的条款(共5个)为否决项。
3.判定原则如下:
(1)现场考核全部否决项均符合要求,一般项不符合不超过2项,审查结论为通过;其余情况均为不通过。
(2)当现场考核结果未达到本注中第(1)条要求时,申请企业可在3个月内针对不符合项进行整改,经验证后达到本注中第(1)条要求的,考核结论为通过;验证未达到第(1)条要求的,结论为不通过,企业需重新申请。整改验证只能进行一次。
企业集团下属企业应满足《准入审查要求》“生产能力”的相关要求。
对于车身、底盘等总成部件,如果企业集团在冲压、焊装等方面有统一生产布局,则可简化下属企业的相关能力要求。
企业集团下属企业应满足《准入审查要求》“产品生产一致性保证能力”的相关要求,并能够独立实施。但在检验能力中,涉及定期抽查、型式检验等方面的工作可由企业集团统一完成。
共用与通用产品的零部件配套可在企业集团统一管理、统一评价、统一要求下进行。下属企业的专有产品,应由下属企业自行制定要求、自行评价,指定配套企业。
可由企业集团统一销售渠道、提供通用性服务。下属企业的专有产品,应由下属企业提供专项服务。